本网站支持IPv6
当前位置:
首页 > 长者专版 > 公示公告

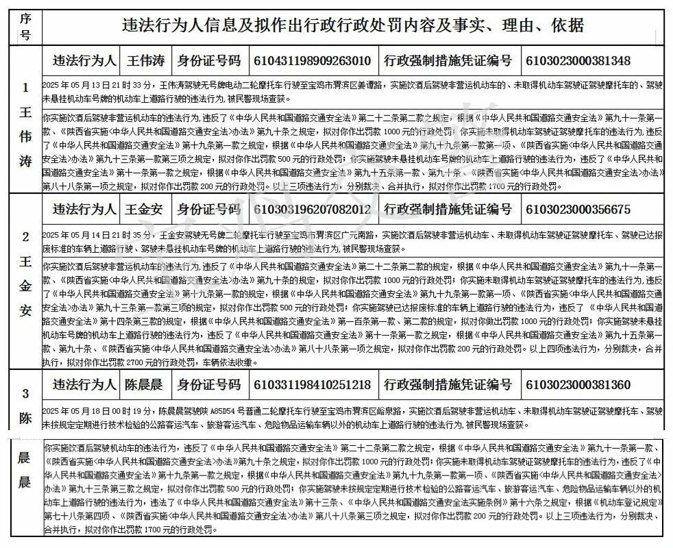
宝鸡市公安局交通警察支队渭滨大队道路交通安全违法行为行政处罚告知公告

来源: 宝鸡市公安局交警支队 发布时间:2025-07-28 15:52

 以下王伟涛等3名机动车驾驶人违反道路交通安全法律法规,未在法定期限内接受处理,经我大队多次催告至今仍未接受处理。依据《中华人民共和国行政处罚法》第四十四条之规定,现将拟作出行政处罚内容及事实、理由、依据告知如下:


主办:宝鸡市公安局

建议使用1024×768分辨率 IE8.0以上版本浏览器

陕ICP备12009282号 网站标识码:6103000071

陕公网安备 61030302000246号

x